许昌发布39号通告:5月13日在中心城区开展第十一轮核酸检测
采样范围及对象覆盖区域:中心城区包括魏都区、建安区 、经济技术开发区、示范区、东城区,含隔离点。排除范围:其他县(市)不开展全员核酸检测。采样时间具体时段:2022年5月13日6:00—14:00 。采样地点采样点类型:分为固定采样点和流动采样点。

关于在许昌市中心城区开展第十一轮核酸检测的通告采样范围及对象许昌市中心城区,其他县不开展全员核酸检测。

宜春中心城区实现社会面动态清零:5月8日以来 ,在全体市民为期7天的共同努力下,中心城区完成多轮区域核酸检测,实现社会面动态清零 ,疫情防控工作取得阶段性胜利 。恢复生产生活秩序时间:从5月14日18时起,有序恢复生产生活秩序。具体安排:有序恢复人员流动:有序恢复人流物流车流(秀江街道重点区域除外)。
许昌市新型冠状病毒感染的肺炎疫情防控指挥部办公室发布了关于调整管控措施的通告(2022年5号),具体内容如下:人员流动恢复:除禹州市外 ,中心城区 、长葛市、鄢陵县、襄城县人员有序恢复流动 。各村庄(小区)可正常出入,但需保留出入门岗,并严格执行测温 、验码、戴口罩等措施。
为更好统筹疫情防控和经济社会发展 ,经市疫情防控指挥部研究决定,自5月14日零时起,动态调整中心城区疫情防控措施。现通告如下:调整封控、管控区域 。封控区严格落实“区域封闭 、足不出户、服务上门” ,管控区严格落实“人不出区、严禁聚集”。
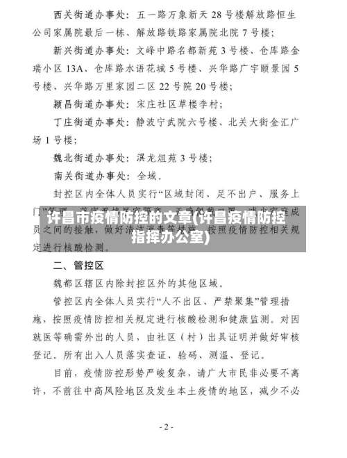
许昌市发布的 2022 年 31 号通告,针对中心城区部分区域实行分类管理,具体内容如下:封控区 魏都区:灞陵街道丽晶天城小区28号楼,北大街道西湖左岸小区8号楼 ,西大街道魏源广场,五一路街道万里社区168号院。建安区:许由街道利民社区君悦小区 。市城乡一体化示范区:许昌电气职业学院。

许昌市关于调整管控措施的通告(2022年5号)
许昌市新型冠状病毒感染的肺炎疫情防控指挥部办公室发布了关于调整管控措施的通告(2022年5号),具体内容如下:人员流动恢复:除禹州市外 ,中心城区 、长葛市、鄢陵县、襄城县人员有序恢复流动。各村庄(小区)可正常出入,但需保留出入门岗,并严格执行测温、验码 、戴口罩等措施。
封控区、管控区外中小学逐步有序恢复线下教学 ,各学校根据实际情况,严格执行“一校一策 ”,逐校报批 ,闭环管理,严格落实教职员工及学生健康监测和定期核酸检测措施,寄宿制高中、高校 、职业类院校分批分类恢复教学秩序 ,继续封闭管理,幼儿园暂缓复学,校外培训机构继续暂停线下教学活动 。
关于调整中心城区封控管控区域的通告根据疫情形势变化,经许昌市疫情防控指挥部研究决定 ,自5月17日14时起,对中心城区部分区域实行分类管理,部分封控、管控区域进行调整 ,现将调整情况通告如下:以下区域实行封控区管理东城区:半截河街道桃溪苑小区2号楼1单元。
关于调整中心城区封控管控区域的通告根据疫情形势变化,经许昌市疫情防控指挥部研究决定,自5月21日14时起 ,对中心城区部分封控、管控区域进行调整,现将调整情况通告如下:以下区域由封控区调整为管控区建安区五女店镇:柏茗村。经济技术开发区龙湖街道:屯北文化大院及沿街门店 。
许昌市关于排查西安市来
许昌市新型冠状病毒感染的肺炎疫情防控指挥部办公室关于排查西安市来许人员的紧急通知2021年11月27日,西安市发生新冠肺炎本土疫情以来 ,迅速在当地扩散,并有外溢趋势。许昌市与西安邻近,人员往来较多 ,存在疫情输入风险。
月5日0—24时,国家卫健委公布新增本土确诊病例132例,具体分布及特征如下:病例分布省份及数量 河南省:64例,为本土病例比较多的省份 。其中许昌市50例 、郑州市5例、洛阳市4例、周口市3例 、商丘市1例、固始县1例。陕西省:63例 ,全部集中在西安市。浙江省:5例,均在宁波市 。
本土病例集中区域:河南(56例)和陕西(30例)是主要疫情地区,其中河南许昌市、郑州市及陕西西安市病例数较多 ,需重点关注防控措施落实情况。境外输入压力持续:上海 、福建、广东等地境外输入病例较多,反映世界航班入境防控仍需严格管理,尤其是无症状感染者转确诊的链条需进一步排查。
走连霍高速从郑州到西安经过洛阳.三门峡.潼关.胃南.到达全程550公里用时5小时30分钟.再从郑州---许昌 ,全程80公里.从西安市出发,经西安市-G30连霍高速-S85郑少洛高速-S32永登高速-许昌市,到达许昌市 。全程534公里 ,根据当前路况,预计耗时:5小时43分钟。我感觉,有时候开车还是要看地图在前进。
关于河南省许昌市等地区来镇返镇人员健康管理的提醒
〖壹〗、关于河南省许昌市等地区来镇返镇人员健康管理的提醒2022年1月2日 ,河南省许昌市新增2例无症状感染者。请广大市民继续做好健康防护,密切关注国内疫情动态和中高风险地区变化情况,始终保持警惕、严密防范,支持配合防控措施 。
〖贰〗 、合理安排出行 ,主动配合查验。如非必须,尽量不前往疫情中高风险地区。如确需前往,请提前了解当地防控要求 ,务必做好个人防护 。妥善保存行程票据以备查询,同时做好旅途中的健康监测。
〖叁〗、所有来镇返镇人员须持有48小时内核酸检测阴性证明,抵镇1两小时内尽快向所在社区和单位报告 ,并在24小时内再做一次核酸检测,配合属地落实健康管理措施。
本文来自作者[南城]投稿,不代表取之有道立场,如若转载,请注明出处:https://www.aixuemima.com/quzhi/38420.html
评论列表(4条)
我是取之有道的签约作者“南城”!
希望本篇文章《许昌市疫情防控的文章(许昌疫情防控指挥办公室)》能对你有所帮助!
本站[取之有道]内容主要涵盖:取之有道,生活百科,小常识,生活小窍门,百科大全,经验网,游戏攻略,新游上市,游戏信息,端游技巧,角色特征,游戏资讯,游戏测试,页游H5,手游攻略,游戏测试,大学志愿,娱乐资讯,新闻八卦,科技生活,校园墙报
本文概览:许昌发布39号通告:5月13日在中心城区开展第十一轮核酸检测采样范围及对象覆盖区域:中心城区包括魏都区、建安区、经...