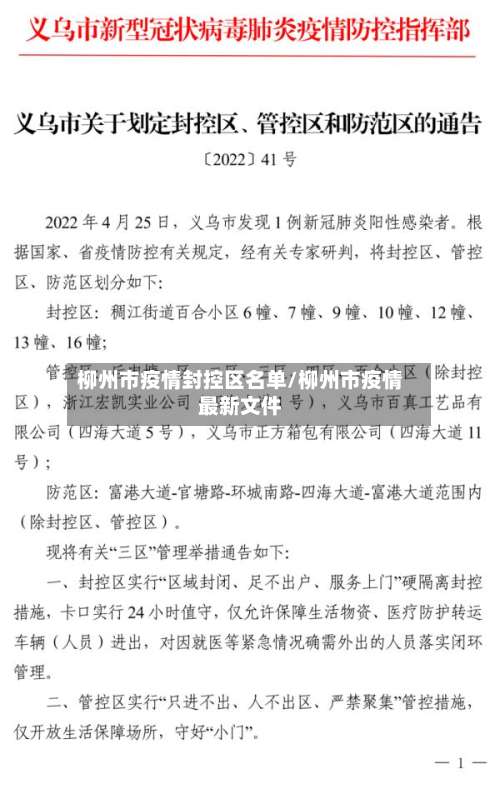
相城区封控区名单(持续更新)
截至近来,相城区封控区名单如下:魅力花园3幢官渎花园26幢峰汇园花园东区(合景峰汇)8期12幢封控区管理措施:根据国务院应对新型冠状病毒肺炎疫情联防联控机制综合组发布的《关于印发新冠肺炎疫情社区防控方案的通知》 ,封控区实行“区域封闭 、足不出户、服务上门”的严格管理措施 。

元和街道中翔商贸城公寓二区;元和街道玉成家园二期17幢2单元;漕湖街道漕湖大道39号。高风险区将实行封控措施,期间“足不出户、上门服务 ”。连续5天未发现新增感染者,且第5天风险区域内所有人员完成一轮核酸筛查均为阴性,降为低风险区。低风险区:元和街道全域;漕湖街道全域 。

封控区:对确诊病例密切活动场所实施“区域封闭、足不出户 、服务上门”措施。截至2月17日12时 ,全市共有封控区39个,涉及吴江、姑苏、吴中 、苏州工业园区、常熟、相城等区域。管控区:实施“人不出区 、严禁聚集”措施,共有46个 ,覆盖苏州工业园区、吴江、吴中 、姑苏、相城、常熟 。

没有。经查询相城区疫情防控中心,十月份黄埭镇没有小区被封,因为该地区是低风险。但出行时仍需根据目的地防疫政策准备出行材料并备注相关事宜 ,通程期间做好个人防护措施,少去人员密集的公共场所 。
022年苏州高速公路封闭的高速公路入口有15个,具体名单如下:京沪/沪蓉高速公路(G2/G42)阳澄湖服务区收费站 ,位于工业园区。常台高速公路(G1522)苏州城区收费站,位于工业园区。沪常高速公路(S58)西山收费站,位于吴中区 。沪常高速公路(S58)角直收费站 ,位于吴中区。

突发!多地紧急预案!又要开始“封控 ”了?!
〖壹〗 、部分地区已出台应急预案以陕西省西安市为例,2023年3月8日印发的《西安市流感大流行应急预案》将应急响应分为4级至1级,逐级强化管控措施:3级响应:对来自疫情发生地的人员实施交通检疫(如测温、医学观察疑似病例),重点阻断输入性传播。
〖贰〗、事件背景与核心信息据现场情况及多方信息汇总 ,成都高新区某小区因发现1例新冠肺炎确诊病例,当地疫情防控部门迅速启动应急响应机制,对该小区实施临时封闭管理 。管控措施包括:人员流动限制:小区实行“只进不出”政策 ,禁止居民随意离开,外部人员非必要不得进入。
〖叁〗、防范区:红角洲管理处 、九龙湖管理处除封控区管控区以外区域。西湖区 自2022年3月19日起,西湖区区域范围内划定封控区、管控区、防范区。封控区:池湾路33337号及池湾路96号至118号 ,实行“区域封闭 、足不出户、服务上门”的管理原则 。
〖肆〗、截至近来,包括吉林通报的1名确诊病例,中石油共有4名员工核酸检测阳性 ,其中一名员工及共同居住家属5人感染,4人确诊。中石油应急响应措施 启动应急预案 11月10日上午9时,接到吉林确诊病例报告后 ,中国石油立即启动应急预案。开展相关点位环境采样,进行采样后环境消杀,对重点办公区域和场所进行封控 。
〖伍〗 、月8日,信阳市职业技术学院因3名学生12月5日乘坐K1048次列车与无症状感染者系同一车厢 ,被判定为密切接触者(已集中隔离),根据羊山新区新冠疫情防控指挥部和疾控部门紧急会议精神,该校立即启动疫情防控应急预案 ,具体措施如下:校园实施封闭式管理。所有校内人员居家(宿舍)隔离,减少流动,不得聚集。
3月16日7时起黄埔区云埔街部分区域划定疫情防控范围
〖壹〗、022年3月16日7时起 ,黄埔区在云埔街道划定了封控区、管控区和防范区,具体范围及管理措施如下:封控区:将黄埔区云埔街春晖二街67号凯信东方华庭AAA3栋划为封控区 。管理措施:实行“区域封闭 、足不出户、服务上门 ”管理措施,实行名单管理 ,对外溢的人员也要追踪到位,严格落实居家隔离措施,保障居民基本生活。
〖贰〗、022年3月16日7时起 ,广州黄埔区云埔街道划定的管控区为:黄埔区云埔街春晖二街67号凯信东方华庭小区。管控措施:实行“足不出区,错峰取物”管理措施,若发现核酸检测阳性者立即转为封控区 。
〖叁〗 、022年3月16日7时起,广州黄埔区封控区范围为云埔街春晖二街67号凯信东方华庭AAA3栋。封控区管理措施:实行“区域封闭、足不出户、服务上门”管理措施 ,严格落实居家隔离,保障居民基本生活。特殊情况处理:对外溢人员追踪到位,确保隔离措施落实 。
3月30日起黄埔区解除封控管控防范区域管控
〖壹〗、022年3月30日0时起 ,黄埔区解除部分封控 、管控、防范区域管控,具体如下:封控区:云埔街凯信东方华庭(云埔街春晖二街)AAA3栋解除封控区管理。这意味着这三栋楼的居民在解除管控后,行动自由度增加 ,但仍需遵循后续相关防疫要求。管控区:云埔街凯信东方华庭小区(云埔街春晖二街)解除管控区管理。
〖贰〗、022年3月16日7时起,黄埔区在云埔街道划定了封控区 、管控区和防范区,具体范围及管理措施如下:封控区:将黄埔区云埔街春晖二街67号凯信东方华庭AAA3栋划为封控区 。
〖叁〗、022年3月16日7时起 ,广州黄埔区封控区范围为云埔街春晖二街67号凯信东方华庭AAA3栋。封控区管理措施:实行“区域封闭、足不出户 、服务上门 ”管理措施,严格落实居家隔离,保障居民基本生活。特殊情况处理:对外溢人员追踪到位 ,确保隔离措施落实 。
〖肆〗、022年3月16日7时起,广州黄埔区云埔街道划定的管控区为:黄埔区云埔街春晖二街67号凯信东方华庭小区。管控措施:实行“足不出区,错峰取物”管理措施,若发现核酸检测阳性者立即转为封控区。
〖伍〗、月6日 ,花都区部分区域解封,解除花都大道以南 、花凤路以北、拜尔冷库(含)以东、花东市场一街以西区域的管理 。3月30日,天河区及黄埔区多个小区解除封控 、管控及防范区管理措施。3月29日 ,越秀区白云街道封控区、管控区及防范区管理措施解除。3月27日,永平街依云小镇小区封控区正式解封 。
〖陆〗、黄埔区新型冠状病毒肺炎疫情防控指挥部办公室关于解除部分区域管控的通告根据当前疫情处置进展,按照国务院应对新型冠状病毒肺炎疫情联防联控机制综合组《关于进一步优化新冠肺炎疫情防控措施科学精准做好防控工作的通知》相关规定 ,经研究决定,2022年12月2日24时解除以下区域的管控措施。
柳州银海小区被封了没有
没有。柳州市银海小区银海小区由沧兴房地产开发有限公司海兴兴融分公司于2009年建成建成 。根据柳州市防控疫情中心了解到该区域正常出行没有封控。银海小区南区位于柳南区柳南银海路,由兴益规划、开发的小区。
柳州银海小区(北区):虽然该小区也有租房信息 ,例如有2室2厅1卫的房源,面积889平方米,精装修 ,租金1250元/月,押一付一,半年起租,但此小区位于柳南 ,并非田阳地区。所以如果租客的目标区域是田阳,那么该小区的房源就不在考虑范围内 。
柳州租房最便宜的区域是柳江区,平均租金为160元/月m2 ,以50m2为例,租金约为730元/月。以下是柳州各区热门小区的租金水平:城中区 平均租金:257元/月m2,以50m2为例 ,租金约为1429元/月。
银山这一代有好几处,航一路的银海小区有2期,航鹰大道附近四季花城后面也有 ,都是 。
简介:柳州市金骥投资管理有限责任公司成立于2014年04月25日,主要经营范围为投资管理服务等。
本文来自作者[南城]投稿,不代表取之有道立场,如若转载,请注明出处:https://www.aixuemima.com/quzhi/38036.html
评论列表(4条)
我是取之有道的签约作者“南城”!
希望本篇文章《柳州市疫情封控区名单/柳州市疫情最新文件》能对你有所帮助!
本站[取之有道]内容主要涵盖:取之有道,生活百科,小常识,生活小窍门,百科大全,经验网,游戏攻略,新游上市,游戏信息,端游技巧,角色特征,游戏资讯,游戏测试,页游H5,手游攻略,游戏测试,大学志愿,娱乐资讯,新闻八卦,科技生活,校园墙报
本文概览:相城区封控区名单(持续更新)截至近来,相城区封控区名单如下:魅力花园3幢官渎花园26幢峰汇园花园东区(合景峰汇)8期12幢封...