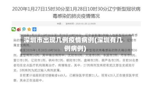
11月18日深圳新增1例境外输入确诊病例
〖壹〗、此外,11月18日0 - 24时广东省新冠肺炎疫情情况如下:新增境外输入确诊病例:全省新增境外输入确诊病例3例 ,其中1例为无症状感染者转确诊,广州报告1例,来自苏丹;深圳报告1例(即上述深圳病例) ,来自美国;东莞报告1例,来自新加坡 。

〖贰〗 、输入来源:新加坡输入。行程轨迹:11月14日从新加坡抵深,抵深后即被集中隔离 ,后转至深圳市第三人民医院应急院区观察治疗。近来状况:情况稳定 。

〖叁〗、月18日0 - 24时,深圳新增1例新冠肺炎确诊病例,具体情况如下:病例基本信息:男性,26岁。发现途径:在外省返深人员排查中发现。病例背景:该病例为赴外省援建方舱医院返深人员 ,抵深即纳入闭环管理 。治疗情况:现已转送至市第三人民医院应急院区隔离治疗,情况稳定。

〖肆〗、月18日0—24时,全国报告新增确诊病例83例 ,其中境外输入病例39例,本土病例44例,无新增死亡病例。境外输入病例详情共39例 ,分布如下:上海14例 广西7例 广东5例 辽宁3例 云南3例 甘肃3例 福建2例 天津1例 四川1例 含2例由无症状感染者转为确诊病例,分别为天津1例 、四川1例。
国家卫健委:14日新增本土病例104例
〖壹〗、月14日0—24时,31个省(自治区、直辖市)和新疆生产建设兵团报告新增本土确诊病例104例 ,境外输入确诊病例61例,无新增死亡病例 。 具体分布及疫情相关情况如下:本土确诊病例分布 河南52例,其中安阳市37例 、许昌市12例、郑州市3例。天津39例 ,其中津南区37例、西青区2例。广东8例,其中珠海市6例、深圳市2例 。
〖贰〗 、月14日0—24时,全国新增确诊病例4例,均为吉林省本土病例 ,无新增死亡病例,新增疑似病例1例为境外输入(上海)。 以下为详细数据及分析:新增确诊病例 当日新增确诊病例4例,均为吉林省本土病例 ,无境外输入病例。
〖叁〗、月14日0 - 24时,31个省(自治区、直辖市)和新疆生产建设兵团新增本土确诊病例3472例,本土无症状感染者20694例 。
〖肆〗 、0月14日0—24时 ,全国31个省(自治区、直辖市)和新疆生产建设兵团报告新增确诊病例11例,其中本土病例1例(在山东),境外输入病例10例。 具体数据及分析如下:新增确诊病例总体情况 当日新增确诊病例总数为11例 ,包含境外输入和本土病例。
〖伍〗、月14日0—24时,全国新增确诊病例80例,其中本土病例40例 ,境外输入病例40例 。具体分布如下:境外输入病例:共40例,分布如下:广东:16例 福建:8例 上海:6例 广西:4例 山东:2例 北京:1例 黑龙江:1例 江苏:1例 四川:1例 含3例由无症状感染者转为确诊病例:广东2例,四川1例。

3月19日深圳疫情发布会情况通报+近期防疫注意要点
新增病例的基本情况已在深圳卫健委公众号上公布。近来,流调溯源 、隔离管控、核酸检测、医疗救治等处置工作仍在有序进行 。近期防疫注意要点 儿童防护儿童感染情况:深圳市收治的新冠病毒感染者中 ,儿童占比约为20%,其中6岁以下占儿童患者比率为50.4%,年龄最小1月龄。
月19日中山市通报3例无症状感染者详情今日下午 ,中山市人民政府新闻办公室召开疫情防控工作第87场新闻发布会,通报火炬开发区新冠病毒无症状感染者和疫情防控应急处置相关措施,并就病例活动轨迹 、管控区域生活物资保障进行介绍。
月9日广州重点场所环境采样核酸检测结果均为阴性 ,共采样331份,已出结果全部阴性。采样背景与行动根据3月9日晚广州市疫情防控新闻发布会通报,一名外地确诊病例曾在广州活动 ,轨迹涉及越秀、天河、白云 、荔湾、番禺5个区,共22个重点场所 。
突发!深圳新增2例,其中1例系奥密克戎!累计已17例确诊
月16日深圳市新增2例新冠肺炎确诊病例,其中1例为奥密克戎变异株感染 ,累计报告17例确诊病例。 以下是具体情况:新增病例详情 病例16:女,24岁,龙岗区某公司员工,居住在龙岗区坂田街道光雅园村 ,是病例2的同事。此前已作为密切接触者于1月7日接受集中隔离观察,诊断为新冠肺炎确诊病例(普通型) 。
自1月31日以来,深圳共发生“0131”“0212 ”“0213”三起疫情 ,累计报告20例病例。“0131”疫情:累计16例,属同一传播链,2月4日起社会面无新增 ,风险总体可控。
022年1月16日晚上7时,深圳报告新增两例阳性 。一例是此前“0107 ”疫情链上病例2的密接,早在1月7日就已经隔离了。在今天被确诊为普通型新冠肺炎 ,是在预防可控的范围内。还有一例属于晴天霹雳,病毒基因测序属于奥密克戎 。
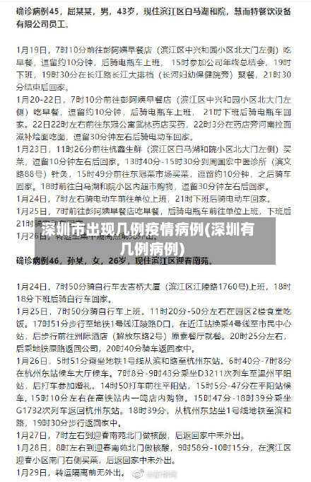
月15日深圳新增3例新冠肺炎确诊病例,其中1例为罗湖区东门街道明华楼商场工作人员 ,另外2例为入境旅客隔离酒店工作人员。“0213”疫情集中隔离观察的密接者中新增2例病例病例4:男,17岁,入境旅客隔离酒店工作人员,为已集中隔离观察的“0213”疫情病例1的密接者 ,诊断为新冠肺炎确诊病例(轻型)。
深圳新增奥密克戎确诊,为独立疫情传播链 1月16日,深圳市新增2例新冠肺炎确诊病例 ,1例在密接者排查中发现,1例在核酸筛查中发现 。截至当天21时,全市累计报告17例感染个案。1月16日晚 ,深圳市举行新闻发布会,通报疫情防控最新情况。
2月19日深圳疫情新增确诊病例活动轨迹一览
〖壹〗、病例1:女,28岁 ,龙岗区坂田街道某公司员工,居住在龙岗区坂田街道旺塘12巷,在重点人群中筛查中发现 ,诊断为新冠肺炎确诊病例(轻型)。病例2:女,32岁,龙岗区坂田街道某公司工作人员,居住在龙岗区坂田街道马安堂社区侨联东1巷 ,为“0215 ”疫情以来病例的密接者,诊断为新冠肺炎确诊病例(轻型) 。
〖贰〗、男,35岁 ,罗湖区笋岗街道某公司工作人员,居住在罗湖区笋岗街道笋岗村169栋,在重点人员核酸筛查中发现 ,诊断为新冠肺炎确诊病例(轻型)。
〖叁〗 、月16日深圳新增8例本土阳性病例,其中6例为“0213”疫情集中隔离观察的密接者,2例通过主动核酸检测和密接者筛查发现 ,轨迹涉及南山和福田。具体信息如下:“0213”疫情新增6例集中隔离密接者病例6-10:均为男性,年龄22-45岁,职业为入境旅客隔离酒店工作人员 ,诊断为新冠肺炎确诊病例(轻型) 。
〖肆〗、月12日,深圳市新增1名新冠肺炎确诊病例,截至1月12日20时,“0107”疫情累计报告13例病例 ,所有病例属于同一传播链。新增病例活动轨迹涉及龙岗、罗湖 、宝安、福田4个区,3条地铁线、3条公交线。
〖伍〗 、病例2:男,12岁 ,居住在福田区沙头街道沙嘴一坊,是病例1的密接者 。2月16日初筛阳性,经深圳市疾控中心复核为阳性 ,已转送至深圳市第三人民医院应急院区隔离治疗,诊断为新冠病毒无症状感染者。活动轨迹:地铁:7号线(沙尾站)、1号线(高新园站)。
〖陆〗、月14日截至18时,深圳“0213 ”疫情新增2例确诊病例 ,均为入境旅客隔离酒店工作人员,具体情况如下:病例发现情况新增的2例确诊病例均在隔离观察的密接者中发现 。病例基本信息病例2:男,33岁 ,入境旅客隔离酒店工作人员,为集中隔离观察的密接者,诊断为新冠肺炎确诊病例(轻型)。
本文来自作者[南城]投稿,不代表取之有道立场,如若转载,请注明出处:https://www.aixuemima.com/quzhi/34150.html
评论列表(4条)
我是取之有道的签约作者“南城”!
希望本篇文章《深圳市出现几例疫情病例(深圳有几例病例)》能对你有所帮助!
本站[取之有道]内容主要涵盖:取之有道,生活百科,小常识,生活小窍门,百科大全,经验网,游戏攻略,新游上市,游戏信息,端游技巧,角色特征,游戏资讯,游戏测试,页游H5,手游攻略,游戏测试,大学志愿,娱乐资讯,新闻八卦,科技生活,校园墙报
本文概览:11月18日深圳新增1例境外输入确诊病例〖壹〗、此外,11月18日0-24时广东省新冠肺炎疫情情况如下:新增境...