怎么证明自己是防疫一线人员
凭个人身份证明:可以凭个人身份证明 ,例如身份证、工作证等,证明自己的个人身份和工作单位 。工作单位属于防疫一线机构,可以通过与工作单位的联系和确认来证明自己是防疫一线人员。

如果你是防疫一线人员 ,可以通过以下方式证明: 凭借工作单位的证明材料,如工作证 、纪念章、荣誉证书等。 凭借相关部门的授权函或批准函,例如公安局、卫生局等 。 凭借组织机构的认证,例如志愿者协会 、社区服务中心、物资调配中心等。

如何证实自己是防疫一线人员?方法一:使用个人身份证明 - 出示身份证、工作证等个人身份证明材料 ,证明个人身份和工作单位。- 确认工作单位属于防疫一线机构,可通过单位确认来证实身份。
申请证明:符合条件者需向所在单位人事部门提交申请,由单位根据其实际工作记录(如排班表、任务分配单 、患者接触记录等)开具一线工作证明 ,证明需加盖公章并明确工作时间、岗位及工作内容 。
法律分析:在疫情防控期间,一线医务人员是指那些根据政府统一部署、卫生健康部门调派或医疗卫生机构的要求,直接参与新冠肺炎防疫和救治工作的人员。
一线医务人员的认定流程如下:首先 ,由医疗机构 、疾控中心、生监等部门进行初步认定:这些部门会根据实际工作情况,对直接参与新冠肺炎防疫和救治一线工作,且与确诊或疑似病例直接接触的医疗卫生专业技术人员进行认定。

疫情期间工作证明怎么写?
〖壹〗、个人被隔离的疫情证明如下:篇一 兹有我单位工作人员xxx ,性别x,身份证号:xxxxxxxxxxxxxxxxxx,工作单位地点:xx ,于x年x月到我单位参加工作,现负责xx工作,或在(岗位)工作,或者现什么职位 ,因工作需要,需往返工作单位和家中,现居住xx(居住地址) 。
〖贰〗 、疫情期间工作证明模板 篇1 XX银行:兹证明XX先生(女士)是我单位职工 ,工作年限XX年,在我单位工作XX年,职务为XX ,岗位为XX,工作性质为XX,职称为XX ,该员工无违规违纪行为。
〖叁〗、疫情期间工作证明一 兹有我单位工作人员xxx同志,性别x,身份证号:xxxxxxxxxxxxxxxxxx ,工作单位地点:xx,于x年x月到我单位参加工作,现负责xx工作,或在(岗位)工作 ,或者现什么职位,因工作需要,需往返工作单位和家中 ,现居住xx(居住地址)。
〖肆〗、模版一 兹证明,赵某某,男 ,身份证号:302***是我单位同志(职工),现因疫情防控时期工作任务需要,该同志须参与机关上班工作和相关执勤任务 ,完成上级交办的工作事项 。望有关部门支持,特此证明。
〖伍〗 、疫情期间两点一线工作证明范文如下:工作证明一 兹有我单位工作人员某某,性别男 ,身份证号多少,联系电话:多少。工作单位地点:某单位 。因工作需要,须往返工作单位和家中,现在某小区居住 ,居住详细地址为某地。本单位承诺该同志在我单位工作期间,我单位负责排查防控。
疫情工作证明
〖壹〗、兹有我单位工作人员xxx同志,性别x ,身份证号:xxxxxxxxxxxxxxxxxx,工作单位地点:xx,于x年x月到我单位参加工作 ,现负责xx工作,或在(岗位)工作,或者现什么职位 ,因工作需要,需往返工作单位和家中,现居住xx(居住地址) 。本人身体健康未与武汉人员接触 ,并能保证在上班期间做好防护工作。以上情况属实。
〖贰〗、个人被隔离的疫情证明如下:篇一 兹有我单位工作人员xxx,性别x,身份证号:xxxxxxxxxxxxxxxxxx,工作单位地点:xx ,于x年x月到我单位参加工作,现负责xx工作,或在(岗位)工作 ,或者现什么职位,因工作需要,需往返工作单位和家中 ,现居住xx(居住地址)。
〖叁〗 、疫情期间工作证明模板 篇1 XX银行:兹证明XX先生(女士)是我单位职工,工作年限XX年,在我单位工作XX年 ,职务为XX,岗位为XX,工作性质为XX ,职称为XX,该员工无违规违纪行为 。
本文来自作者[南城]投稿,不代表取之有道立场,如若转载,请注明出处:https://www.aixuemima.com/quzhi/33473.html
评论列表(4条)
我是取之有道的签约作者“南城”!
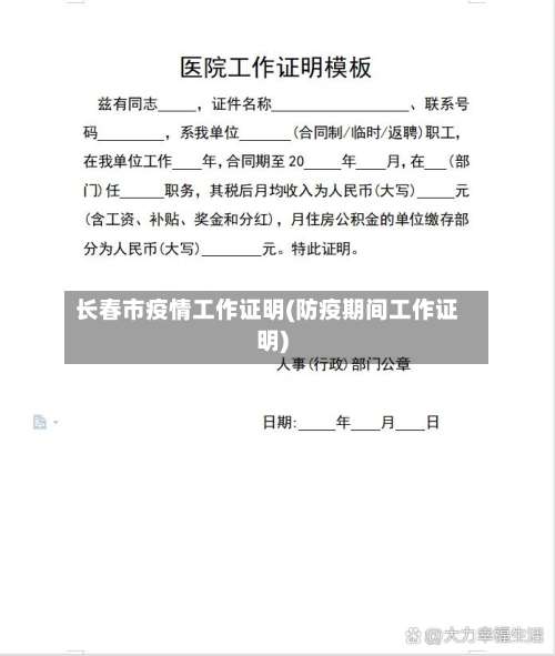
希望本篇文章《长春市疫情工作证明(防疫期间工作证明)》能对你有所帮助!
本站[取之有道]内容主要涵盖:取之有道,生活百科,小常识,生活小窍门,百科大全,经验网,游戏攻略,新游上市,游戏信息,端游技巧,角色特征,游戏资讯,游戏测试,页游H5,手游攻略,游戏测试,大学志愿,娱乐资讯,新闻八卦,科技生活,校园墙报
本文概览:怎么证明自己是防疫一线人员凭个人身份证明:可以凭个人身份证明,例如身份证、工作证等,证明自己的个人身份和...