11月30日广西疫情最新消息(11月30日广西疫情最新消息视频)
截至11月30日24时新型冠状病毒肺炎疫情最新情况11月30日0-24时 ,广西新增本土确诊病例5例。其中桂林市2例,含1例为无症状感染者转为确诊病例;来宾市3例 。当日新增本土无症状感染者751例。

桂林秀峰区疫情不严重。11月30日0-24时,广西新增本土确诊病例5例 。其中桂林市2例(临桂区1例 、秀峰区1例) ,含1例为无症状感染者转为确诊病例;来宾市3例(兴宾区2例、武宣县1例)。当日新增本土无症状感染者751例。

没有 。截止到2022年11月30日,根据广西疫情防控中心报道显示,金陵镇11月没有新增疫情。广西壮族自治区 ,简称“桂”,是中华人民共和国省级行政区,首府南宁市,广西是中国唯一临海的少数民族自治区、西部唯一的沿海地区 ,是中国对外开放 、走向东盟、走向世界的重要门户和前沿,是大西南最便捷的出海口。

月11日0 - 24时,广西新增本土确诊病例30例 ,均在百色市。 以下是详细情况介绍:本土疫情整体情况现有本土确诊病例250例,其中百色市249例,崇左市1例(为2022年1月16日报告) 。本土无症状感染者2例 ,其中南宁市1例,崇左市1例(为2021年12月8日报告)。
广西梧州属于疫情什么风险地区
〖壹〗、需要。梧州,是广西壮族自治区下辖的地级市 。梧州位于广西东部。茂名 ,广东省地级市。位于中国南海之滨,地处广东省西南部 。通过查询相关资料显示,梧州属于我国低风险地区 ,茂名属于我国中风险地区,从低风险地区到中风险地区,需要隔离。梧州前往茂名的旅客要积极配合茂名当地疫情防疫部门的核酸检测工作和隔离安排。
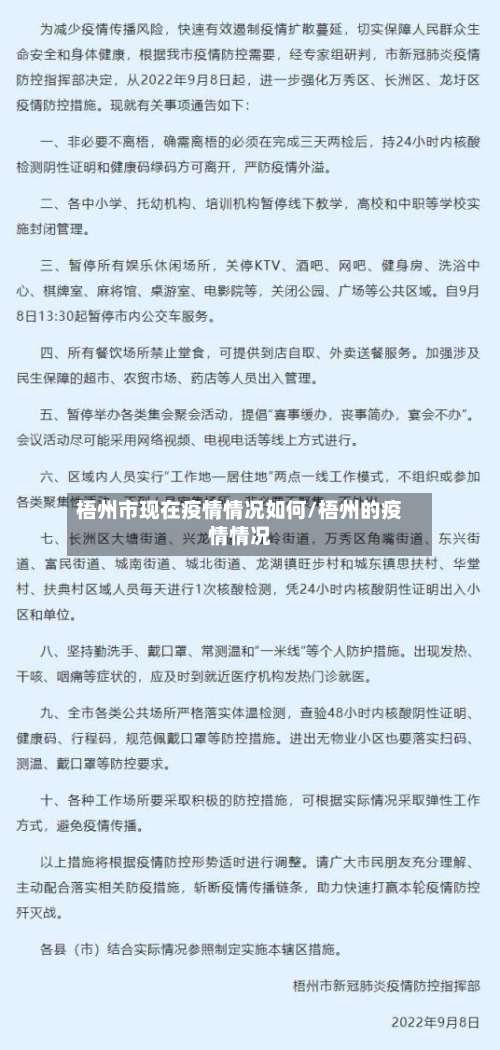
〖贰〗 、通过查询相关资料显示,梧州不是中风险地区 。因为根据2022年9月28日广西法制日报报道 ,广西疫情最新通报是:截止2022年9月28日,梧州“9·5 ”疫情已经得到有效控制,梧州市新冠肺炎疫情防控指挥部办公室划分梧州市为低风险区。
〖叁〗、梧州现在是低风险地区 ,按照防疫要求,只要核酸正常,行程码正常 ,绿码。

广西梧州疫情严重吗
〖壹〗、不严重 。截止到2022年10月12日据梧州疫情防控工作报告查询显示,梧州新增新冠肺炎患者0例,是我国低风险地区 ,疫情不严重。疫情防控工作形势严峻,居民出行应做好防护措施,减少人员聚集。
〖贰〗、不严重。通过查询疫情最新消息显示 ,截止到2022年10月12日,梧州属于常态化管理,不是中高风险区,所以不严重 。疫情期间日常要继续保持良好的个人卫生防护习惯 ,坚持防疫的“三件套”(佩戴口罩 、保持社交距离、注意个人卫生)。
〖叁〗、现在梧州疫情已经不严重了,疫情控制住了,多得政府指导重视下 ,只用不到十天就控制住,这几天都没有新增了,还是原来的16例 ,很多小区就解封了,别的城市支援队今天也回去了,虽然疫情不大严重了 ,但我们还是要做好预防,出门要戴囗罩,不要去复杂多人的地方。
广西哪些地方没有疫情
截至2021年4月 ,有:黑龙江省:伊春 。吉林省:白山 、白城。辽宁省:抚顺。山东省:东营 。广东省:云浮。海南省:三沙。甘肃省:酒泉、嘉峪关、武威 。青海省:海东。西藏自治区:日喀则 、昌都、林芝、山南 、那曲。广西壮族自治区:崇左 。新疆维吾尔自治区:哈密、克拉玛依。
广西的贵港市和梧州市没有疫情。根据广西最新发布的疫情通知显示,截止2022年12月10日,贵港市和梧州市当日数据报告无新增病例,这两个地级市 ,已经暂时实现了数据的清零。
广西南宁青秀区、兴宁区 、江南区、西乡塘区、良庆区、邕宁区 、武鸣区、横州市没有疫情 。通过查询相关公开信息显示截止于2022年12月17日,广西南宁地区防疫防控情况常态化管理,防疫管控措施要求是不查核酸。不查健康码 ,不需落地检,南宁不再对跨地区流动人员查验核酸检测阴性证明和健康码,不再开展落地检。
广西感染者最少的城市是广西崇左 。通过查询相关公开信息:全国各地疫情肆虐 ,各城市都有新冠疫情肺炎病例,只有广西崇左疫情确诊病例少,从2019年到2022年都是0确诊0感染。
广西梧州塘源是疫情区吗
〖壹〗、通过查询相关资料显示 ,广西梧州塘源不是疫情区。搜索广西梧州市辖区疫情风险地区名单,截止2022年9月29日13:36:49最新数据显示,梧州梧州市辖区地区近来没有低 、中、高风险区域 ,都是常态化防控区,所以广西梧州塘源不是疫情区 。
〖贰〗、梧州市塘源属于梧州市长洲区大塘街道办事处管辖。行政归属明确 塘源作为梧州市长洲区的一个区域,其行政区划明确隶属于大塘街道办事处。 大塘街道办事处是长洲区下辖的街道级行政单位,负责包括塘源在内的多个区域的日常管理与服务工作 。
〖叁〗 、梧州市塘源属于梧州市长洲区兴龙街道办事处管辖。行政区划归属依据 梧州市长洲区作为梧州市的市辖区之一 ,其下辖的兴龙街道办事处负责管理包括塘源在内的部分区域。 相关资料指出,塘源地区的行政事务、社区管理等均由兴龙街道办事处统筹协调,如户籍办理、社区服务等事项需前往该街道办办理 。
〖肆〗 、否。通过查询梧州人民政府官方网站了解到 ,龙湖镇塘源村的污染问题政府非常看重,已派专人前往处理,截止2023年7月6日 ,未有搬迁公告,因此不搬迁。梧州市广西壮族自治区辖地级市,位于广西壮族自治区东部。
广西梧州回河南郑州要隔离吗
梧州现在是低风险地区 ,按照防疫要求,只要核酸正常,行程码正常 ,绿码 。
你从广州走比较好,因为一方面梧州离广州比较近,另一方面广州火车票比较好买(车多),且京广线火车的速度比焦柳线的要快 ,不用站站停。一般到郑州买T字头的车16到17个小时即可到郑州。去南宁也可以,但南宁离梧州和郑州的距离都比广州远 。比较好买到北京的车过郑州的,停的站更少。
梧州到郑州寄快件需要3~5天。郑州自驾梧州旅游攻略路线如下:全程距离:约1681公里 。路线规划:从郑州市出发 ,上高速向西南方向行驶。经过许昌、平顶山等地,继续向南行驶。进入湖北境内,经过随州、襄阳等地 。进入湖南境内 ,经过岳阳 、长沙等地。再向南行驶,经过衡阳、永州等地,进入广西境内。
高铁郑州到梧州大约需要4到5个小时 。以下是 首先 ,郑州和梧州两地之间的实际距离是重要因素。两个城市的具体位置和地势条件等因素都会对行驶时间和路线产生影响。因此,高铁的运行时间并非仅仅基于两地之间的直线距离计算得出。高铁运行时间还受到许多其他因素的影响 。例如高铁列车的行驶速度、中途是否停靠站点等。
截止于2016年9月止,郑州到梧州的火车途径站点:许昌、漯河 、驻马店、信阳、武昌 、长沙、衡阳、永州 、零陵、道州、江永 、江华和贺州。
梧州到郑州火车因为运营亏损停运 。根据相关公开资料查询显示梧州到郑州火车因为运营亏损停运。火车又称铁路列车、绿皮车 ,是指在铁路轨道上行驶的车辆,通常由多节车厢所组成,为人类的现代重要交通工具之一。
本文来自作者[南城]投稿,不代表取之有道立场,如若转载,请注明出处:https://www.aixuemima.com/quzhi/32851.html
评论列表(4条)
我是取之有道的签约作者“南城”!
希望本篇文章《梧州市现在疫情情况如何/梧州的疫情情况》能对你有所帮助!
本站[取之有道]内容主要涵盖:取之有道,生活百科,小常识,生活小窍门,百科大全,经验网,游戏攻略,新游上市,游戏信息,端游技巧,角色特征,游戏资讯,游戏测试,页游H5,手游攻略,游戏测试,大学志愿,娱乐资讯,新闻八卦,科技生活,校园墙报
本文概览:11月30日广西疫情最新消息(11月30日广西疫情最新消息视频)截至11月30日24时新型冠状病毒肺炎疫情最新情况11月30日0-24...